4 分钟阅读
Python 日志库使用实践
logging是Python的最常见的日志库,使用简单、兼容性强,支持yaml配置,也支持代码创建
1. logging入门
1.1. 为什么不用Print?
日志记录是程序部署到生产环境正常运行重要的一环,对于程序来说,一个号的日志库包括
- 状态记录:对于每一个时间点,记录下当时的业务运转状态非常重要,很多时候需要依靠这些信息来判断业务问题
- 重现Bug:生产环境不具备单步调试的条件,而且生产环境上的bug极其难以重现,日志是唯一也是最有效重现Bug的依赖手段
- 设置等级:设置不同的模块不同的输出等级,让日志文件看起来更简明扼要
logging是Python自带的日志库,在强大的日志功能下依旧兼具灵活性,不管是将日志写入文件,输出到到控制台,或者远程HTTP/FTP流服务器,都只需简单的配置即可实现
1.2. logging 使用示例
我们创建一个main.py文件
import logging
import auxiliary_module
# create logger with 'spam_application'
logger = logging.getLogger('spam_application')
logger.setLevel(logging.DEBUG)
# create file handler which logs even debug messages
fh = logging.FileHandler('spam.log')
fh.setLevel(logging.DEBUG)
# create console handler with a higher log level
ch = logging.StreamHandler()
ch.setLevel(logging.ERROR)
# create formatter and add it to the handlers
formatter = logging.Formatter('%(asctime)s - %(name)s - %(levelname)s - %(message)s')
fh.setFormatter(formatter)
ch.setFormatter(formatter)
# add the handlers to the logger
logger.addHandler(fh)
logger.addHandler(ch)
logger.info('creating an instance of auxiliary_module.Auxiliary')
a = auxiliary_module.Auxiliary()
logger.info('created an instance of auxiliary_module.Auxiliary')
logger.info('calling auxiliary_module.Auxiliary.do_something')
a.do_something()
logger.info('finished auxiliary_module.Auxiliary.do_something')
logger.info('calling auxiliary_module.some_function()')
auxiliary_module.some_function()
logger.info('done with auxiliary_module.some_function()')
再创建一个auxiliary_module.py
import logging
# create logger
module_logger = logging.getLogger('spam_application.auxiliary')
class Auxiliary:
def __init__(self):
self.logger = logging.getLogger('spam_application.auxiliary.Auxiliary')
self.logger.info('creating an instance of Auxiliary')
def do_something(self):
self.logger.info('doing something')
a = 1 + 1
self.logger.info('done doing something')
def some_function():
module_logger.info('received a call to "some_function"')
运行 python3 main.py,可以看到控制台打印如下输出
2020-07-21 00:39:24,997 - spam_application - INFO - creating an instance of auxiliary_module.Auxiliary
2020-07-21 00:39:24,997 - spam_application.auxiliary.Auxiliary - INFO - creating an instance of Auxiliary
2020-07-21 00:39:24,998 - spam_application - INFO - created an instance of auxiliary_module.Auxiliary
2020-07-21 00:39:24,998 - spam_application - INFO - calling auxiliary_module.Auxiliary.do_something
2020-07-21 00:39:24,998 - spam_application.auxiliary.Auxiliary - INFO - doing something
2020-07-21 00:39:24,998 - spam_application.auxiliary.Auxiliary - INFO - done doing something
2020-07-21 00:39:24,998 - spam_application - INFO - finished auxiliary_module.Auxiliary.do_something
2020-07-21 00:39:24,998 - spam_application - INFO - calling auxiliary_module.some_function()
2020-07-21 00:39:24,999 - spam_application.auxiliary - INFO - received a call to "some_function"
2020-07-21 00:39:24,999 - spam_application - INFO - done with auxiliary_module.some_function()
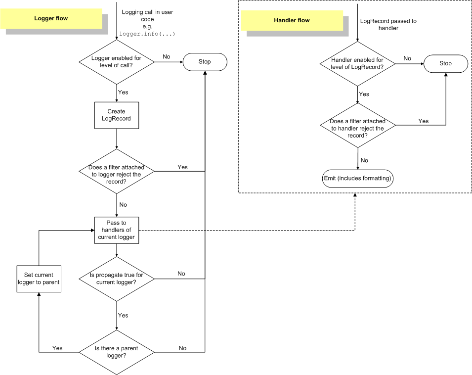
由上面的代码可以看出来,logging内置了几个对象
- Logger:日志对象,如果不主动初始化,调用logging.info('hello world')时便会是一个默认的Logger对象
- LogRecord,记录器,接收Logger对象传递的日志,并发送到对应的Handler处理器
- Handler:核心处理器,将产生的日志输出到指定的位置(即决定日志是去往输出台/HTTP服务器/本地)
- Filter:过滤器,提供更好的粒度控制,用于控制过滤一些制定的输出内容
- Formatter:格式化器,搭配Handler实现不同的日志输出格式
logging的工作流程官方示例图

在大部分情况下,我们只需要控制Logger、Handler、Formatter三个对象即可
1.3. Logger、Handler、Formatter
Logger是基础的日志对象,如示例代码使用 logging.getLogger('spam_application') 这个方式时,会获得一个名为spam_application的日志对象
然后调整这个日志对象对应的一些属性,我们就能得到一个自定义化的日志对象,在其他模块中再次使用这个日志对象时,之前所做的自定义化便会生效
接下来依次分析示例代码中的每一句话,看看具体实现了什么
setLevel(logging.DEBUG)
设置这个日志对象输出Debug以上级别的日志,日志级别官方文档摘录如下,如设置了Debug级别,则输出所有数值>DEBUG级别的日志
| 等级 | 数值 |
|---|---|
| CRITICAL | 50 |
| FATAL | 50 |
| ERROR | 40 |
| WARNING | 30 |
| WARN | 30 |
| INFO | 20 |
| DEBUG | 10 |
| NOTSET | 0 |
fh = logging.FileHandler('spam.log')
创建了一个名为FH的handler日志处理格式,规定了DEBUG日志的输出目标输出格式,ch对象同理,其中 FileHandler 表示这是一个基于文件的输出处理器,会将日志输出到文件中,不同处理器有不同参数,常见处理器列表如下
| 处理器 | 说明 |
|---|---|
| StreamHandler | 日志输出到流,可以是 sys.stderr,sys.stdout或者自定义文件 |
| FileHandler | 最简单的输出到文件日志处理器 |
| BaseRotatingHandler | 最简单的日志回滚输出(切割日志文件) |
| RotatingHandler | 支持自定义数量/日志文件的回滚 |
| TimeRotatingHandler | 支持按时间分割日志文件的日志处理器 |
| SocketHandler | 按sockets协议输出日志到指定的远程机器 |
| SMTPHandler | 输出日志到远程邮件 |
| SysLogHandler | 输出到sys日志文件 |
| HTTPHandler | 输出到HTTP服务器 |
formatter = logging.Formatter('%(asctime)s - %(name)s - %(levelname)s - %(message)s')
创建了一个格式输出器,其中的参数可自定义,参数列表如下
| 参数 | 说明 |
|---|---|
| %(levelno)s | 打印日志级别的数值 |
| %(levelname)s | 打印日志级别的名称 |
| %(pathname)s | 打印当前执行程序的路径,其实就是sys.argv[0] |
| %(filename)s | 打印当前执行程序名 |
| %(funcName)s | 打印日志的当前函数 |
| %(lineno)d | 打印日志的当前行号 |
| %(asctime)s | 打印日志的时间 |
| %(thread)d | 打印线程ID |
| %(threadName)s | 打印线程名称 |
| %(process)d | 打印进程ID |
| %(processName)s | 打印线程名称 |
| %(module)s | 打印模块名称 |
| %(message)s | 打印日志信息 |
剩下的四行分别设置对应的格式化对象/处理器对象到指定的对象中,从而完成输出,了解到这,Logging用来应付基本的使用已经没有问题了
如果对于异常捕获/文件配置有兴趣可以继续阅读下一节
2. 灵活的logging
2.1. 异常输出
对于异常输出,相信第一次写都会想到如下输出
import logging
try:
result = 10 / 0
except Exception as e:
logging.error('Error as %s', e)
事实上直接打印e显示出来的堆栈并不明显,也很难看清楚,更建议使用 logging.error('Error as',exc_info=True)/logging.exception('Error') 两种方式来打印堆栈信息
2.2. 自定义的日志文件配置
logging支持自定义日志配置文件,只需要使用如下代码来读取日志的即可配置文件
import logging.config
import yaml
with open('logging.yaml','r',encoding='utf-8') as f:
config = yaml.load(f)
logging.config.dictConfig(config)
配置文件支持格式非常广泛,包括config/ini/yaml/json等文件都可以作为logging的配置文件
下面是一个按照日期自动切割的yaml配置文件
version: 1
formatters:
common:
format: "%(asctime)s - %(levelname)s- %(threadName)s - %(message)s"
datefmt: "%Y/%m/%d %H:%M:%S"
console:
format: "%(asctime)s - %(levelname)s- %(pathname)s - %(message)s"
datefmt: "%Y/%m/%d %H:%M:%S"
handlers:
# 不同会输出大于等于此级别的信息 common:
class: logging.handlers.TimedRotatingFileHandler
formatter: common
level: INFO
when: D
interval: 1
encoding: utf8
filename: "app.log"
# suffix: "%Y-%m-%d.log"
# 日志保留个数
backupCount: 7
console:
class : logging.StreamHandler
formatter: brief
level : INFO
stream : ext://sys.stdout
loggers:
main.business:
level: INFO
handlers: [common]
# 如果模块中没有使用 如logging.getLogger('main.business') 这样的配置来获取loggers中对应的配置,则默认会使用下面的root配置
root:
level: DEBUG
handlers: [console]
参考资料
暂无留言,来做第一个吧。